网站首页
专题首页
最新新闻
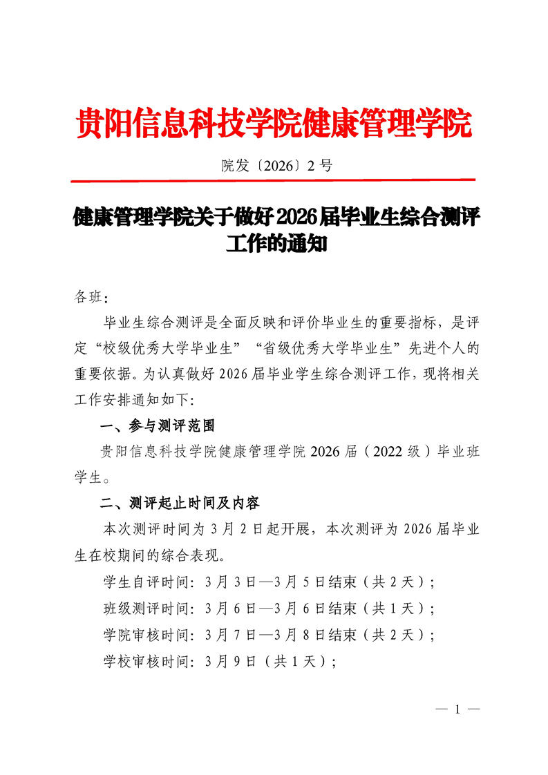
学院通知
学院介绍
教师风采
教务教学
党建动态
学院团总支、学生会
学生工作
就业指导
心理健康
实验实训中心
学院通知
当前位置:
专题首页
>>
学院通知
>> 正文
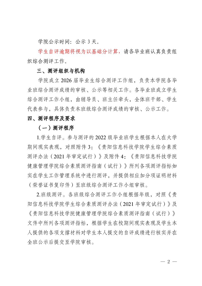
健康管理学院关于做好2026届毕业生综合测评工作的通知
来源:
作者:
编辑:
宋煜
日期:
2026-03-02
点击率:
87
[我要打印]
[关闭]
摘要:
引题:
关键字:
作者:
编辑:
宋煜
上一篇:
健康管理学院关于开展 2026 届贵阳信息科技 学院优秀大学毕业生评选推荐工作的通知
下一篇:
健康管理学院2026年春季学期返校安全提示
网站地图
|
版权声明
|
隐私说明
地址:贵州省贵阳市贵安新区花溪大学城思雅路8号
纳税人识别号:52520000090327188H
黔ICP备20002667号
学校官微
学校官博