旧版回顾
切换导航
学校主页
本站首页
学院概况
学院简介
现任领导
机构设置
专业介绍
联系我们
党建工作
思想建设
党务公开
学院动态
学院新闻
学科竞赛
通知公告
教学科研
教学科研动态
实验室建设
师资队伍
教师简介
人才引进
学生工作
招生就业
招生工作
就业工作
招生信息网
就业信息网
下载专区
首页
学院动态
通知公告
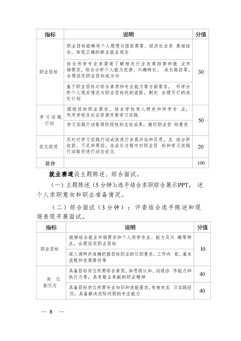
信息工程学院关于第三届大学生职 业规划大赛的通知
信息工程学院
2025-11-03
地址:贵州省贵阳市贵安新区花溪大学城思雅路8号
邮编:550025 邮箱:bgs@gyiist.edu.cn
电话(传真):0851-88921856
ICP备案号:
黔ICP备20002667号