欢迎访问贵州大学明德学院--学生工作处!
学院主页
|
加入收藏
首 页
部门简介
学生事务
学生资助
思政教育
国防教育
人物风采
下载专区
2026年4月29日 12:51:20 Wed
当前位置:
首页
>>
通知公告
>>
正文
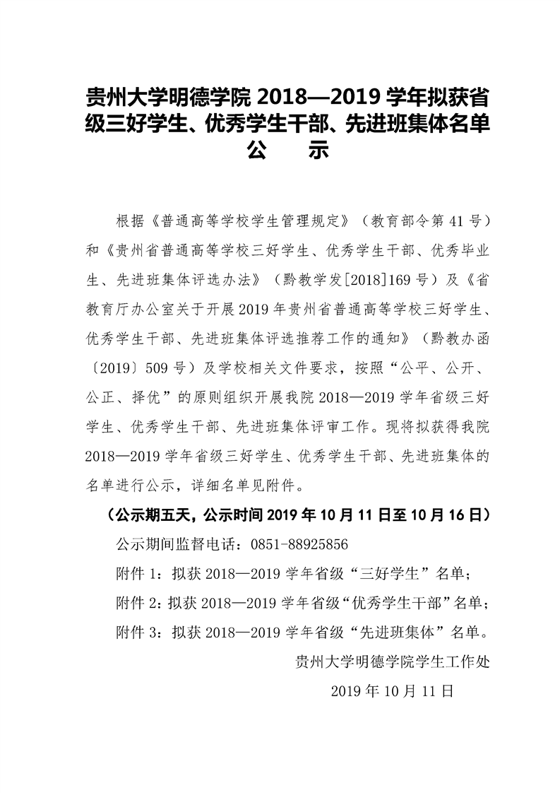
贵州大学明德学院2019年贵州省普通高等学校三好学生、优秀学生干部、先进班集体公示
来源:
作者:
编辑:
学生工作处
日期:
2019-10-11
点击率:
2637
[我要打印]
[关闭]
摘要:
引题:
关键字:
作者:
编辑:
学生工作处
上一篇:
2018-2019学年评优评奖名单公示
下一篇:
贵州大学明德学院关于报送2019年度高校学生应征入伍服兵役学生国家教育学费资助申请材料的通知
网站声明
|
网站管理
地址:贵州省贵阳市贵安新区花溪大学城思雅路8号 邮编:550025
技术支持:
贵州佰仕佳信息工程有限公司