欢迎访问贵州大学明德学院--学生工作处!
学院主页
|
加入收藏
首 页
部门简介
学生事务
学生资助
思政教育
国防教育
人物风采
下载专区
2026年4月23日 20:59:53 Thu
当前位置:
首页
>>
学生资助
>>
助学金
>>
正文
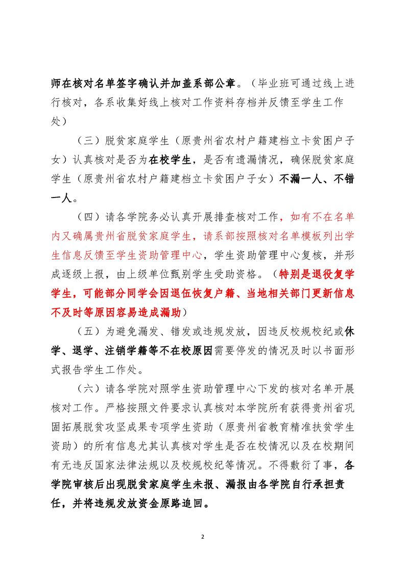
关于做好2023-2024学年春季学期贵州省巩固拓展脱贫攻坚成果专项学生资助资金发放前核对工作的通知
来源:
作者:
编辑:
杨亮
日期:
2024-05-14
点击率:
1966
[我要打印]
[关闭]
摘要:
引题:
关键字:
作者:
编辑:
杨亮
上一篇:
贵阳信息科技学院2022—2023学年家庭经济困难学生认定工作的通知
下一篇:
关于做好2023-2024学年度春季学期国家助学金发放前核对工作的通知
网站声明
|
网站管理
地址:贵州省贵阳市贵安新区花溪大学城思雅路8号 邮编:550025
技术支持:
贵州佰仕佳信息工程有限公司