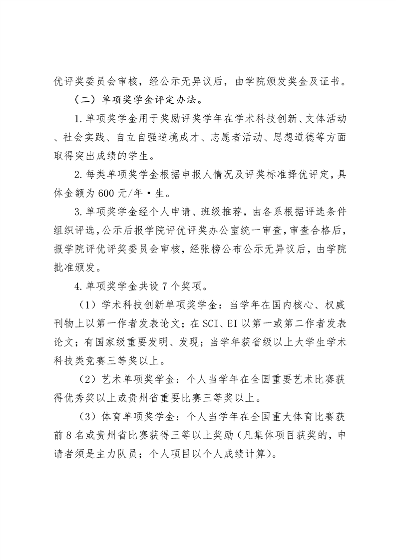
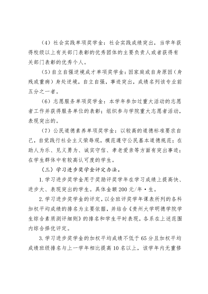
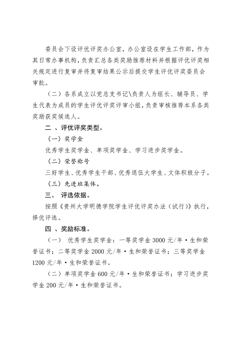
欢迎访问贵州大学明德学院--学生工作处!
学院主页
|
加入收藏
首 页
部门简介
学生事务
学生资助
思政教育
国防教育
人物风采
下载专区
2026年4月12日 18:14:37 Sun
当前位置:
首页
>>
学生事务
>>
评优评奖
>>
正文
关于开展2017-2018学年学生 评优评奖工作的通知
来源:
作者:
编辑:
学生科
日期:
2018-10-15
点击率:
4291
[我要打印]
[关闭]
摘要:
引题:
关键字:
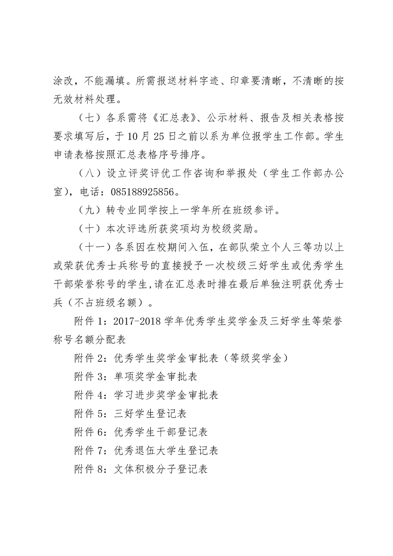
附件1:2017-2018学年奖学金及优干名额分配表.doc
附件2:优秀学生奖学金(等级奖学金)审批表.doc
附件3:单项奖学金审批表.doc
附件4:学习进步奖学金审批表.doc
附件5:三好学生登记表.doc
附件6:优秀学生干部登记表.doc
附件7:优秀退伍大学生登记表.doc
附件8:文体积极分子登记表.doc
附件9:XX系关于2017-2018学年评优评奖情况报告.doc
附件10:汇总表.xls
附件11:贵州大学明德学院先进班集体评选细则(试行).doc
申请表样表填写.rar
作者:
编辑:
学生科
上一篇:
贵州大学明德学院2017—2018学年拟获省级三好学生、优秀学生干部、先进班集体名单公示
下一篇:
贵州大学明德学院2018年贵州省普通高等学校三好学生、优秀学生干部、先进班集体公示
网站声明
|
网站管理
地址:贵州省贵阳市贵安新区花溪大学城思雅路8号 邮编:550025
技术支持:
贵州佰仕佳信息工程有限公司