学院首页
网站首页
通知公告
招生信息
招生新闻
招生计划
招生政策
院系概况
专业简介
最近更新
信息平台
考生问答
2026年4月23日 22:06:00 Thu
当前位置:
首页
>>
通知公告
>>
通知公告
>>
正文
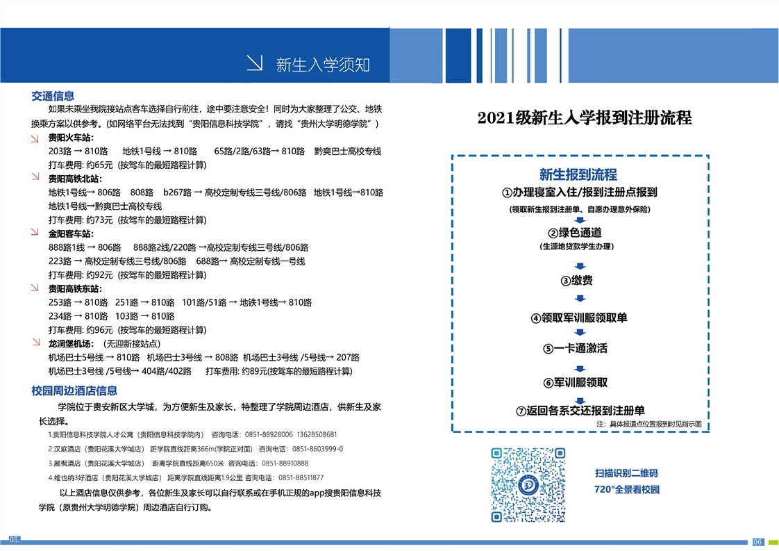
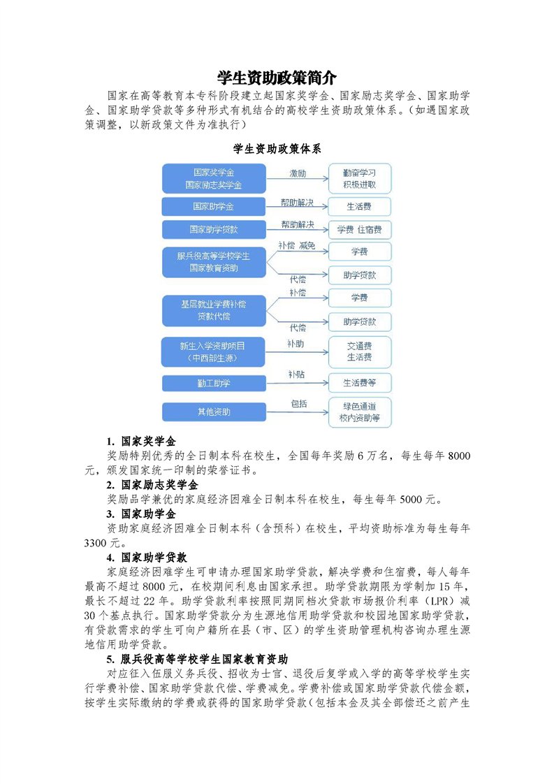
2021级新生入学指南(致新生的一封信、入学须知、学生资助政策简介、《普通高校新生应征入伍宣传单》)
来源:
作者:
编辑:
招生就业处
日期:
2021-07-21
点击率:
5479
[我要打印]
[关闭]
摘要:
引题:
关键字:
作者:
编辑:
招生就业处
上一篇:
贵阳信息科技学院关于2022年“专升本”专业课考试资格审查、考试安排和防疫要求的通知
下一篇:
贵州大学明德学院“专升本”专业课考试成绩查询事项
版权声明
|
隐私说明
|
网站地图
|
关于我们
|
管理登录
地址:贵州省贵阳市贵安新区花溪大学城思雅路贵阳信息科技学院 邮编:550004
技术支持:
贵州佰仕佳信息工程有限公司