|
统一身份认证
|
图书馆
|
书记校长信箱
|
教务系统
首页
学校概况
学校简介
现任领导
学校新闻
学校规章制度
校园风光
办事指南
校训
校徽
资料下载
学校荣誉
机构设置
通知公告
党建思政
党建思政工作
马院+书院
学生工作
网络党校
教学机构
信息工程学院
数字传媒学院
健康管理学院
智能工程学院
土木工程学院
经济管理学院
公共教学部
思政教学部
继续教育部
管理机构
学校党政办
党群工作部
人力资源处
教学科研处
学生工作处
招生就业处
团委工作
图书信息中心
保卫处
信息中心
后勤处
实践实训中心
招生就业
招生信息网
就业信息网
报考贵科·一键了解
合作交流
本科评估
当前位置:
首页
>>
管理机构
>>
双创中心
>>
正文
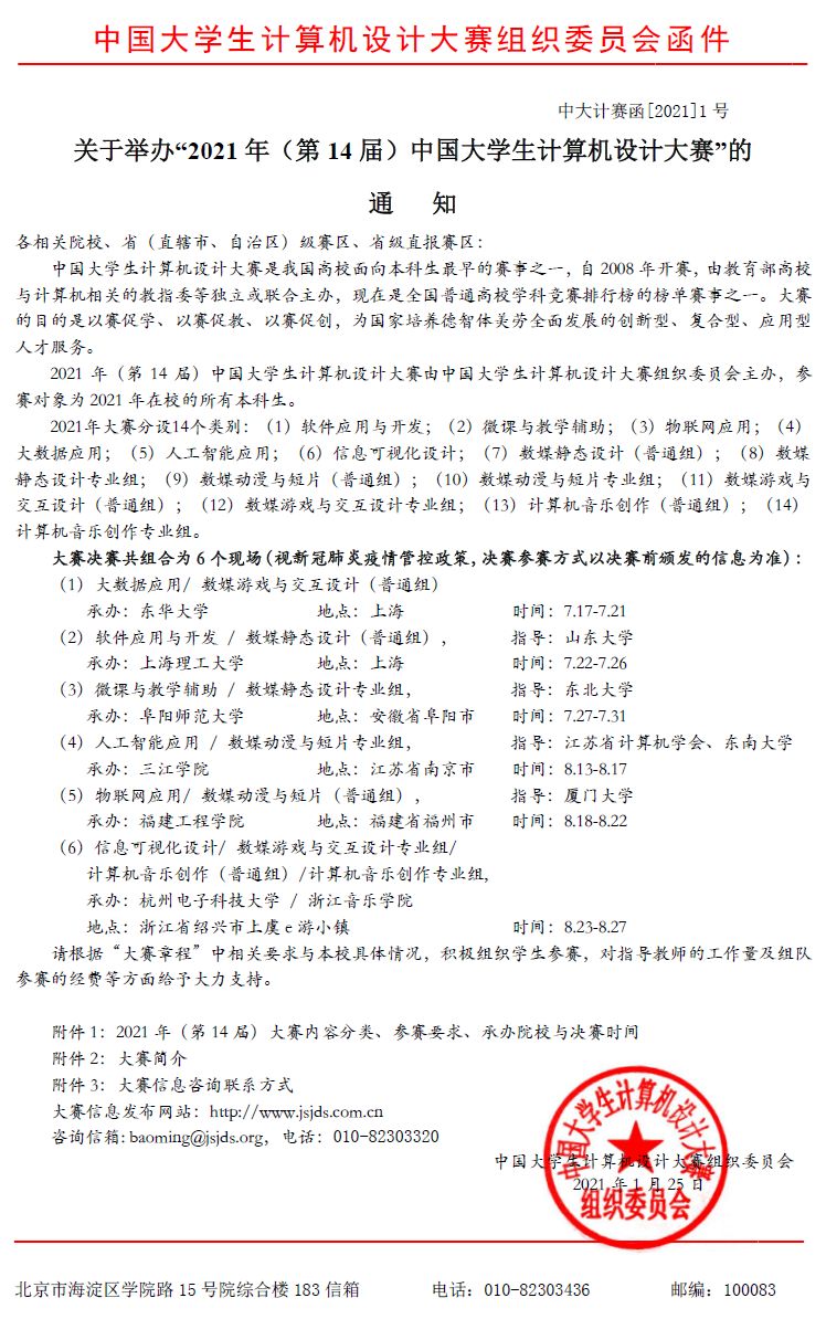
【竞赛】关于2021年(第14届)中国大学生计算机设计大赛的通知
来源:
作者:
编辑:
创新创业中心
日期:
2021-03-14
点击率:
17575
[我要打印]
[关闭]
摘要:
引题:
关键字:
附件1-2021年(第14届)大赛内容分类、参赛要求、承办院校与决赛时间.doc
附件2-大赛简介.doc
附件3 大赛信息咨询联系方式.pdf
2021年中国大学生计算机设计大赛公告.pdf
E-mail:
分享到:
搜狐微博
新浪微博
网易微博
腾讯微博
作者:
编辑:
创新创业中心
上一篇:
我院师资专训活动之接待礼仪指导在智兴众创空间完成举办
下一篇:
【竞赛】关于举办第十届“中国软件杯”大学生软件设计大赛的通知
网站地图
|
版权声明
|
隐私说明
地址:贵州省贵阳市贵安新区花溪大学城思雅路8号
纳税人识别号:52520000090327188H
黔ICP备20002667号
学校官微
学校官博