|
统一身份认证
|
图书馆
|
书记校长信箱
|
教务系统
首页
学校概况
学校简介
现任领导
学校新闻
学校规章制度
校园风光
办事指南
校训
校徽
资料下载
学校荣誉
机构设置
通知公告
党建思政
党建思政工作
马院+书院
学生工作
网络党校
教学机构
信息工程学院
数字传媒学院
健康管理学院
智能工程学院
土木工程学院
经济管理学院
公共教学部
思政教学部
继续教育部
管理机构
学校党政办
党群工作部
人力资源处
教学科研处
学生工作处
招生就业处
团委工作
图书信息中心
保卫处
信息中心
后勤处
实践实训中心
招生就业
招生信息网
就业信息网
报考贵科·一键了解
合作交流
本科评估
当前位置:
首页
>>
学校服务
>>
教学科研
>>
科研成果
>>
正文
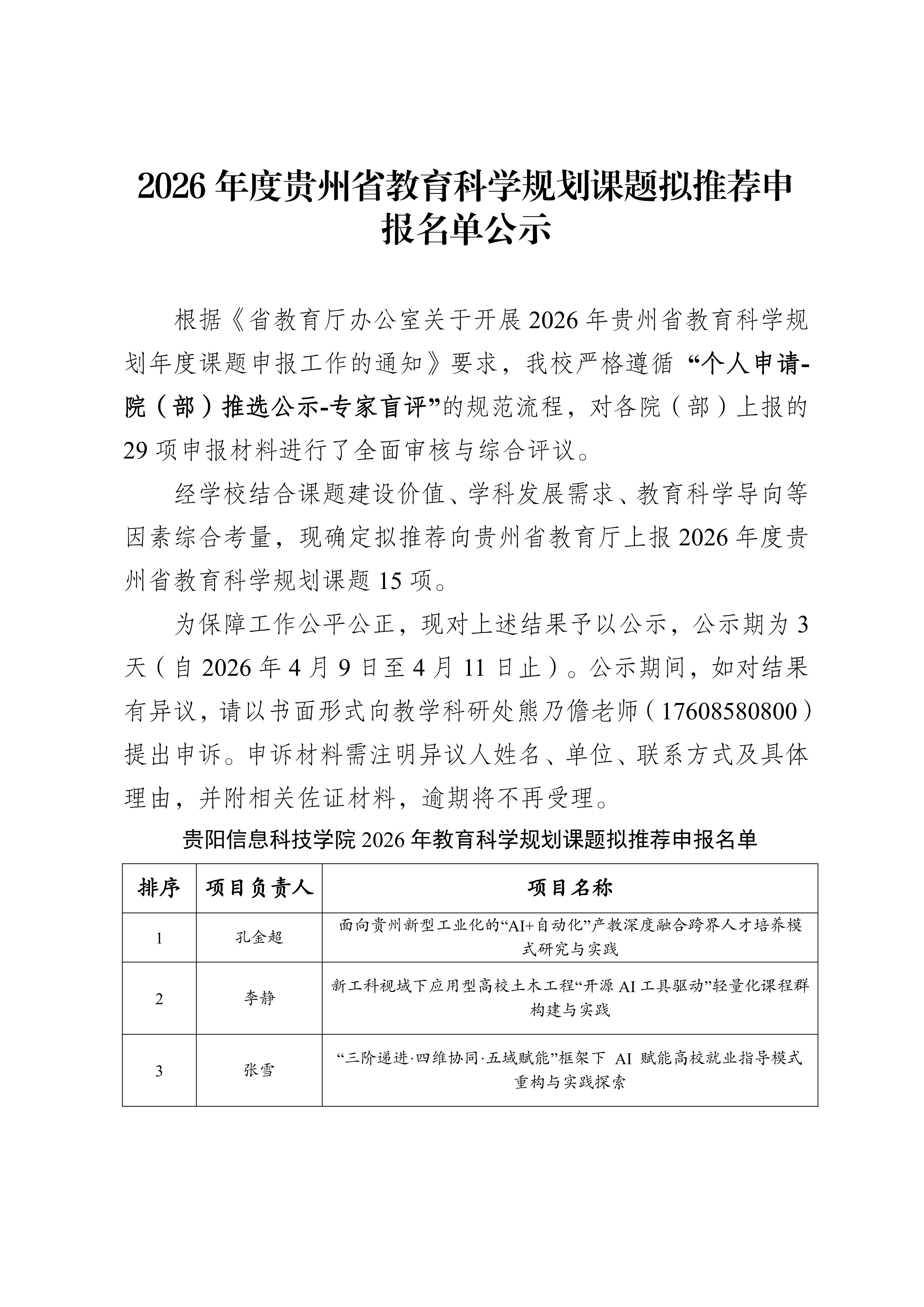
2026年度贵州省教育科学规划课题拟推荐申报名单公示
来源:
作者:
编辑:
孙青
日期:
2026-04-09
点击率:
86
[我要打印]
[关闭]
摘要:
引题:
关键字:
E-mail:
分享到:
搜狐微博
新浪微博
网易微博
腾讯微博
作者:
编辑:
孙青
上一篇:
贵阳信息科技学院召开科研工作研讨会 擘画 “十五五” 高质量发展蓝图
下一篇:
喜报丨我校获2026年度定向支持贵安新区科技项目立项
网站地图
|
版权声明
|
隐私说明
地址:贵州省贵阳市贵安新区花溪大学城思雅路8号
纳税人识别号:52520000090327188H
黔ICP备20002667号
学校官微
学校官博